010-82965068
网站首页
关于我们
公司介绍
领军人物
专家团队
研究中心
公司荣誉
服务客户
实战案例
食品酒水
工业制造
品牌农业
数字营销
创新理论
元心价值理论
创新案例解析
品牌专著
营销观点
明白二大爷
博学堂
商学介绍
近期开课
品牌大课
兵器库
区域品牌
中心简介
作战地图
区域品牌案例
业务范围
新闻动态
公司新闻
高端论坛
客户动态
行业大数据
合作联系
合作模式
联系方式
Industry big data
首页
>
新闻动态
>
行业大数据
>
公司新闻
高端论坛
客户动态
行业大数据
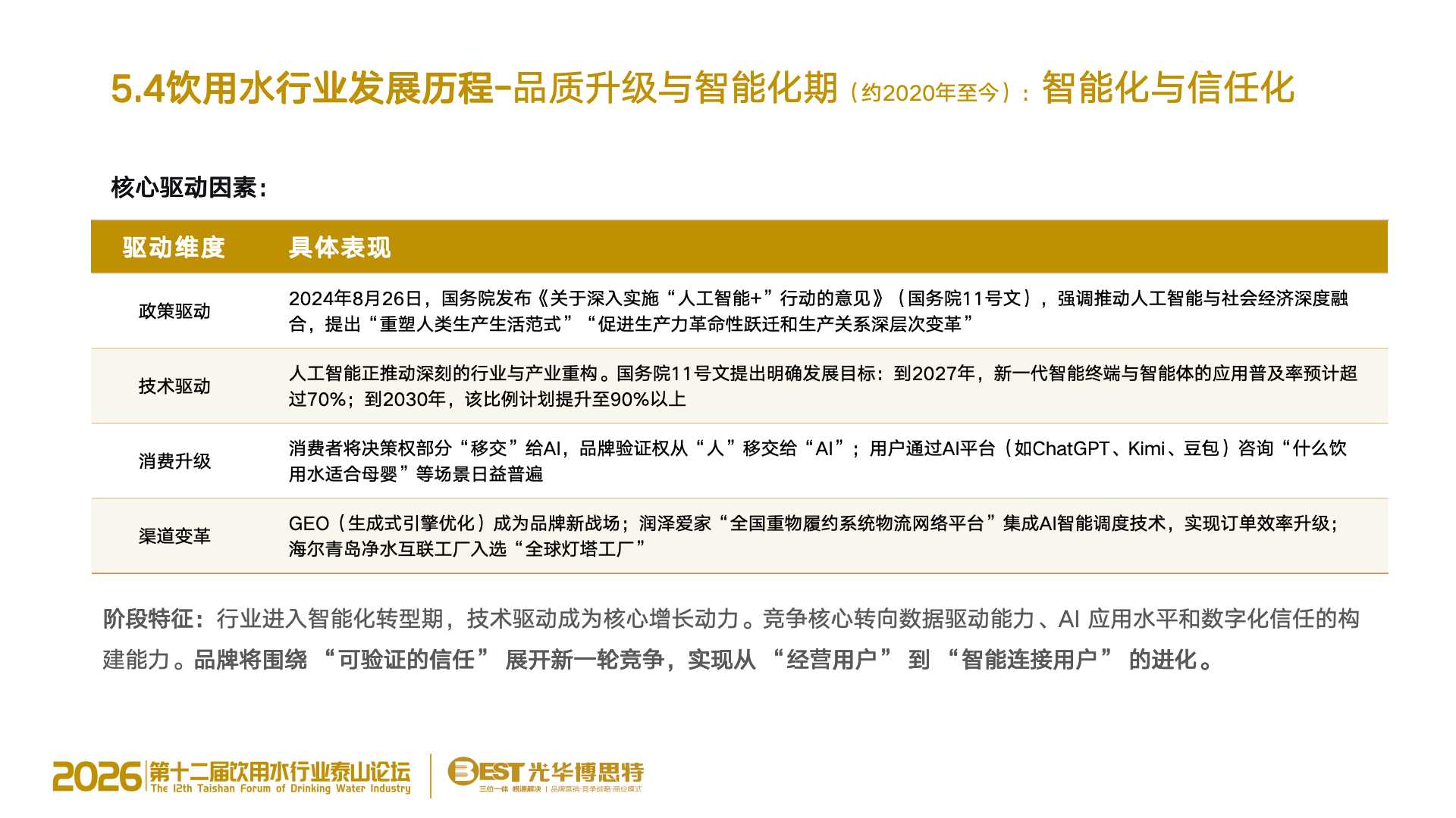
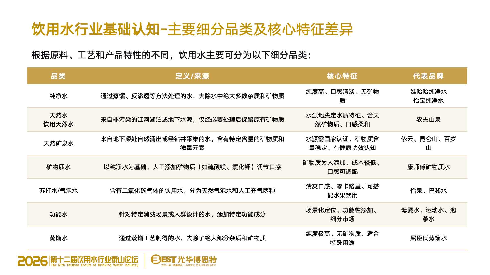
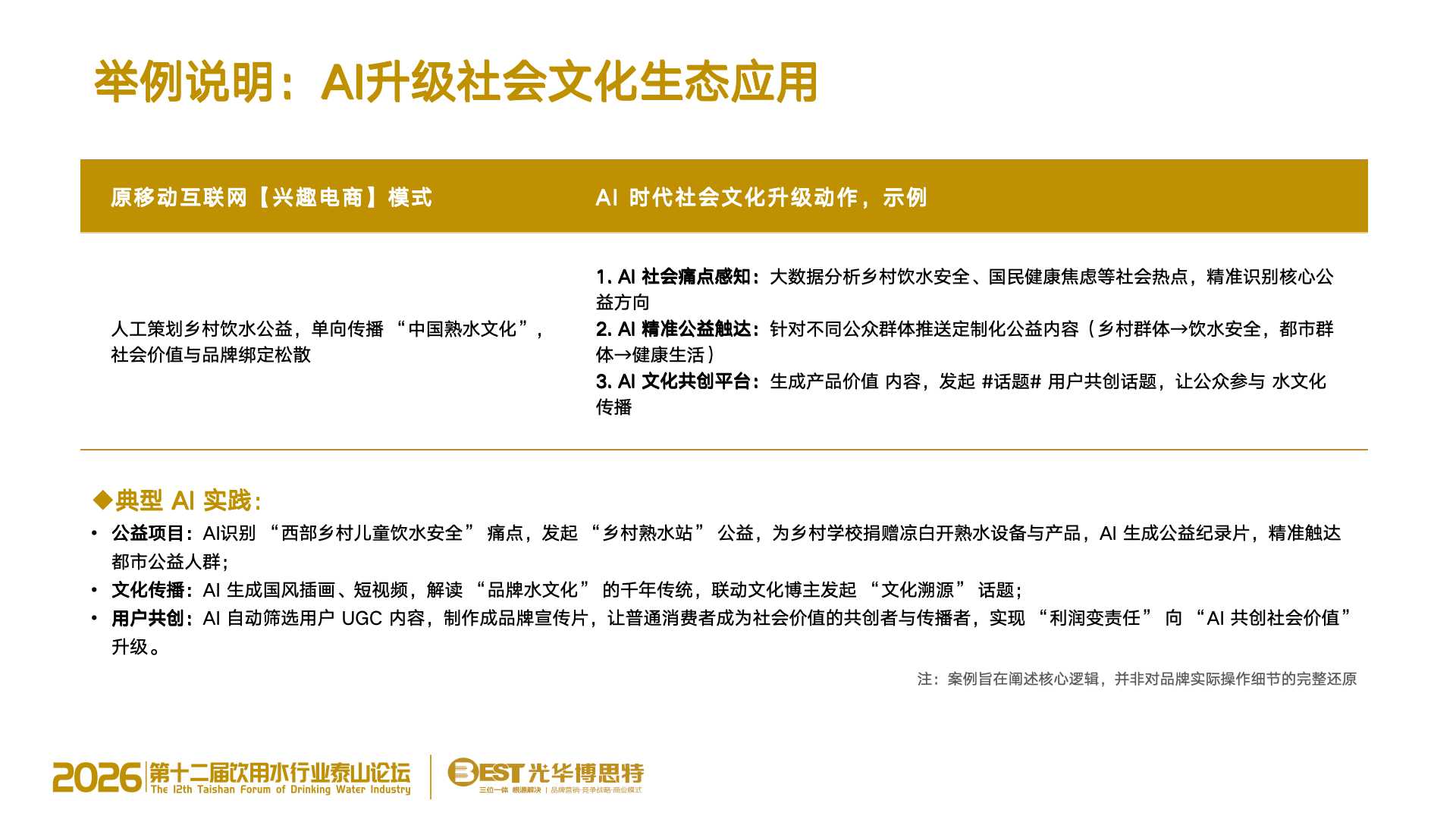
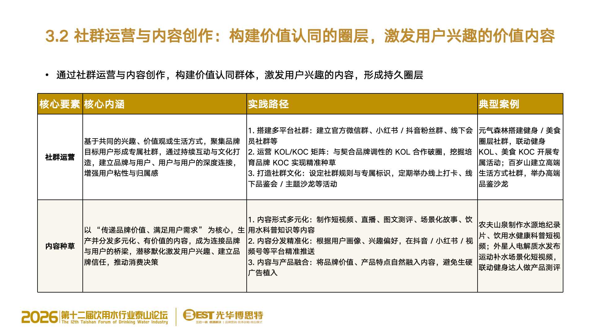
【白皮书首发】187页PPT 彻底解透《AI时代-饮用水行业品牌竞争战略发展白皮书》(附下载)
行业大数据
2026-03-26
上一篇:食用油行业必读! 食用油品牌营销大数据分析
下一篇:无
置顶
置顶
返回
首页
关于我们
公司介绍
领军人物
专家团队
研究中心
公司荣誉
服务客户
实战案例
食品酒水
工业制造
品牌农业
数字营销
创新理论
元心价值理论
创新案例解析
品牌专著
营销观点
明白二大爷
博学堂
商学介绍
近期开课
品牌大课
兵器库
区域品牌
中心简介
作战地图
区域品牌案例
业务范围
新闻动态
公司新闻
高端论坛
客户动态
行业大数据
合作联系
合作模式
联系方式